4 tube Fluorescent desktop lamp with electronic ballast repair
Lamp refused to start, no flicker. Opened it and found electronic ballast with the following markings:
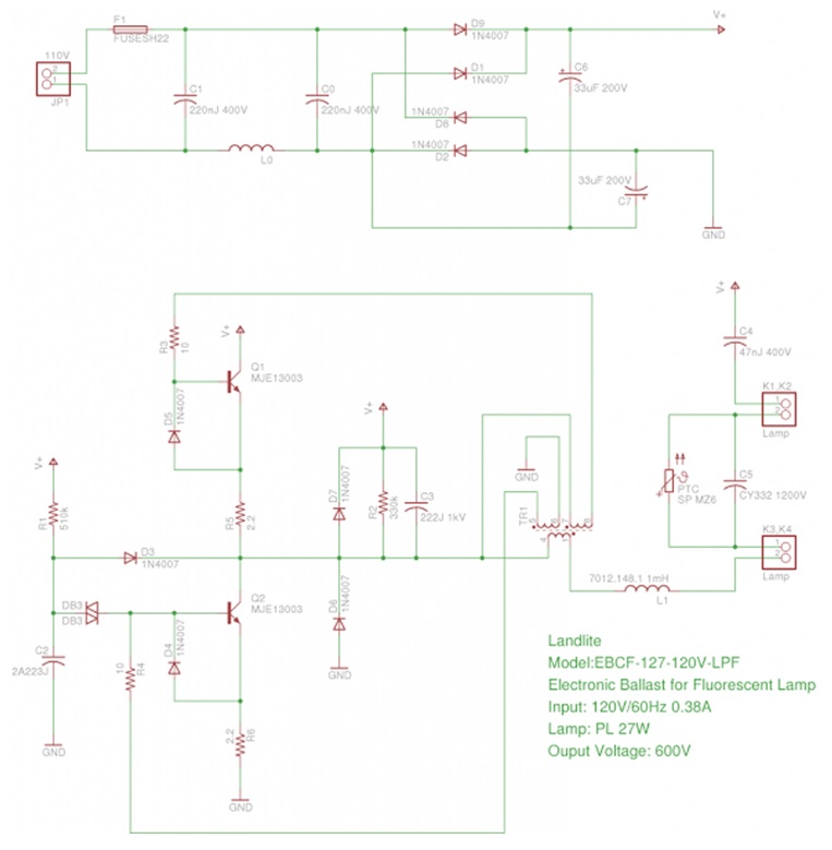
Landlite Electronic Ballast for Fluorescent Lamp
EBCF-127-120V-LPF
120/60Hz 0.38A
PL 27W Lamp
Output Voltage: 600V
After a few minutes of eye inspection (and nose), I couldn’t find anything with excessive burn marks or any bad smell. The fuse had continuity along with the connecting wires, which made me think the problem was the bulb. The glass was fairly dark near the filaments. That could be from age and constant use. Bulb is 27W and 6500 Kelvin color temperature. I got a new bulb but when I received it a few days later it didn’t light.
So back to the ballast. I first studied the solder side of the board looking for dry joints. You can see a few I found looking at the picture.(top left)
But these were not the problem. Having a schematic greatly simplified troubleshooting. I went through the circuit, testing the likely causes in the high voltage section: open or shorted capacitors, diodes or transistors. Finding none, the mystery deepened. I cycled the power on and then carefully (if operating there is 600 volts present!!) went around poking the voltages to find that the mains rectifying circuit was working fine but when prodding with the multimeter probes next to the diac suddenly the bulb flashes! Maybe the diac is defective since it’s used to start the circuit, somewhat replacing the old mechanical/thermal starter that pairs with reactive type ballasts.
Testing a diac is tricky with just a multimeter so I checked the circuit around it, finding to my surprise an open 510kΩ resistor (R1 in the circuit) just to the right of ecap C6 in picture, with no burn or overheating marks. This resistor charges capacitor C2. When C2 reaches a high enough voltage to overcome the diac breakdown voltage, turns on transistor Q2 to provide the initial kick in the oscillator circuit. Replacing this resistor brought the circuit back to life and now the lamp was working again.
Please click on the schematic to enlarge
Analysis: As you can see from the darkened marks on the board the circuit operates at high temperature in an enclosed space. I believe this heating and cooling places thermal stress on the board components, and in this case causing the 510K resister to develop an internal crack. To combat this I mounted the new resistor ¼ inch above the board on its leads to allow cooling.
This article was prepared for you by George Persico from USA. He is 66 years old and has more than 40 years’ experience in TV repair both Tube and Flat Screen. He also currently repairs small appliances, battery operated tools and computers.
Please give a support by clicking on the social buttons below. Your feedback on the post is welcome. Please leave it in the comments.
P.S- If you enjoyed reading this, click here to subscribe to my blog (free subscription). That way, you’ll never miss a post. You can also forward this website link to your friends and colleagues-thanks!
Note: You can check his previous repair article below:
https://www.jestineyong.com/build-your-own-capacitor-discharge-probe/
(111)Dislikes
(1)






Mark
March 22, 2016 at 9:53 am
Hey George,
Thanks for sharing your article. It is frustrating when you find all components working and finally find the culprit. It's a good feeling to repair something after all the diagnosis!
Kevin Riley
March 22, 2016 at 5:27 pm
HI George great report. I cant believe that I had a reading lamp in for repair recently that used the same bulb. It had a similar circuit. It blue the fuse on turn on. I started it via a 100 watt bulb and the bulb glowed brightly. Found a short on the output transistors. Unfortunately like many things that come in we had no circuit diagram for it. The circuit was a lot more complicated than yours. We ordered the part from China as they were the only option, but it must of been on the slow boat 🙂 The customer was on the phone hassling us because it belonged to her elderly mum. The following day i had an idea. I purchased a compact flor bulb 30 Watt. Carefully dismantled it, and much to my surprise the same transistors were used. I used the whole inverter board. Hooked it up to the compact floro in the lamp, and it worked a charm. I got this idea from the SMPS hack that Jestine uses and the book I purchased from him. So keep this in mind guys. Regards Kev
albert van bemmelen
March 22, 2016 at 2:42 pm
Good repair George and thanks for the schematic. Maybe R1 was not designed
for higher voltages since there are also special resistors for higher
voltages too? That is what I have read in the past on several HV projects
like how to build an Ioniser, and also in making a HV testProbe project.
The Ioniser projects were published in Elektor and the HV Testprobe in
Everyday Practical Electronics magazine.
Parasuraman S
March 22, 2016 at 7:12 pm
Good repair! I have worked on many ballasts, some of which remain a mystery inspite of thorough check up, component by component. You have solved the problem by your sheer 'detective sense' and intuition! Great! These ballasts always 'ballasts' us, technicians!
Humberto
March 22, 2016 at 10:18 pm
Good repair george, and the schematic very useful for us, the readers. Keep up.
Robert Calk
March 22, 2016 at 10:19 pm
Good job, George. To test a diac; use an analog multi-meter(VOM) on x10K, it should have no reading either way. Thanks for sharing the repair with us.
Gregory M Brettell
March 23, 2016 at 5:47 am
Thanks for sharing this post ... well done!
Gerald
March 23, 2016 at 8:46 am
Nice repair George and thanks for sharing
suranga bandara, Suranga Electronics
March 25, 2016 at 7:33 pm
Mr-George Persico,
Nice repair work done.
Thanks you.
Jagadish KV
March 11, 2017 at 9:36 pm
Dear Persico,
What is the advantage by connecting one of the input (after Lo), to the junction of Output capacitors C6 & C7. Will it reduce Noise?
EDWARD
February 16, 2018 at 8:38 am
HI GEAORGE. THANKS FOR SCHEMATIC - I FOUND BOTH TRANSISTORS SHORTED, BOARD WAS COOKED,SO THE ONLY REASONABLE WAY IS TO REPLACE THE ELECTRONIC BALLAST.
Ron
February 16, 2018 at 10:25 pm
I'm trying to fix one of these. R3,4,5,6 toasted, also q1 and 2. Couldn't find any other problems so I replaced & everything seemed OK until I plugged the lamp in, then all of the above toasted again. I suspect PTC SPMZ6 might be the problem but I don't know how to test it. It seems this is not a valid part number so I can't just try a replacement, and I don't know how to spec a replacement. Any thoughts?
Mike Hammett
March 8, 2018 at 1:28 am
Ron - I'm working on the same exact problem. The MZ6 (PTC Thermistor) went open circuit so the FML27 tube won't preheat and light. Apparently, the MZ6 (Made-In-China) comes in many different resistances and current ratings. Without knowing either the full part number or the ML27 tube specs (i.e. preheat current and time delay) it almost impossible to source the part. I'm looking for a working unit so as to measure the resistance but havn't found one yet. Have you had any luck? Also, the schematic doesn't show it but there's a varistor in series with the C5//MZ6 components and the terminal 2 of the K1K2 (yellow wires) circuit. It should measure 3 ohms nominal.
Rod. aka "Electroman"
March 12, 2018 at 12:23 pm
I opened my ballast. R1 tested bad. I paralleled two 1 Meg ohm resistors. Plugged the light in and it works.
This is an design problem with the selection of R1. It should be a higher wattage then 1/4 watt.
Bill
September 25, 2019 at 1:22 pm
Great report George! My floor lamp has the same circuit and I was going to toss it after it quit. But my R1 (510 kOhm) was also open circuited exactly like yours. What an easy fix. Thanks for your great help.
David Keeton
June 7, 2022 at 2:22 pm
George, I appreciate this post! I have the same exact board in the base of a floor lamp. The board has gotten wet and also fried beyond repair. Do you have a source for where I can get the whole board?
Joel
July 24, 2025 at 12:44 pm
In my search for the part no. EBCF-127-120V-LDF, I was able to find a cross reference model number to a part made by Philips Advance, ICF-2S26-H1-LD. Also the Robertson PSM226CQMVDWCE (3P20145). Though not the same part and slightly wider dimension, but I made it fit into the base of my floor lamp. There are other updated ballast that will also work but this was the first one I saw and worked for me.
It seems the Chinese factory that made the EBCF-127-120V-LDF no longer makes it and was replaced by another part. Chenghe Elex CH40-120B Electronic Ballast, I should of searched this but I was in a hurry, but it's still available in some sites. BTW Amazon Seller is trying to sell these for $95. Not worth it for a simple repair, IMHO.