CD Stereo Potentiometer Repair
Recently I wrote an article about those Philips CD-Radio-Cassette recorders. In peticular Model AZ1005.
These Philips BoomBoxes have a great sound out of two square Speakers and they produce Stereo as is mentioned in the specs. But the word Stereo is not written on the front although two separate Amplifier Channels are used. Normally you would need 2 identical potmeters on one axe (in tandem) to control them simultaneous with one Volume Knob.
But Philips invented a completely different (just genius!) single 7 pins Potentiometer to replace the obviously more expensive old Stereo Potmeter that was used for centuries in all kind of Stereo Amplifiers. And with that new change they also invented a very flat Potentiometer. Which makes it impossible to use any other old known type Stereo Potmeter because it just won’t fit anymore. But the strange thing is that you simply can’t buy a new Potentiometer if the old one needs to be replaced. This article is about repairing those special 7 pins Potentiometers that are used in all of these Philips portable audio sets. Which is very useful if anyone needs to repair these Boomboxes in the near future.
I not only couldn’t get any of these special Philips stereo Potentiometers, but still neither the AZ1005 Service Manual nor Schematic could be found sadly. So I used a picture of the AZ1004 in the top of this Page (on the outside they all look alike). But because the Potentiometer circuit in the AZ1004 differed too much from the one in the AZ1005, I didn’t use its schematic to repair the AZ1005 with.
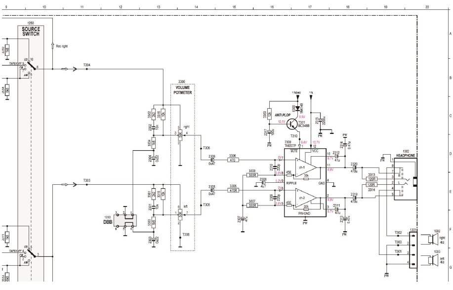
Therefore I used another Philips Service Manual that I found, from the AZ1009. Although it again is a completely different BoomBox on the inside, it still uses that special 7 pins Potentiometer to control the Volume (because as said they all look pretty much alike). So that would give some info on the 7 Pin setting. And I compared it with my findings on the Power and Amplifier Board of the AZ1005 (Boardnumber 0320-10051-00).
But first I’ll show why the 7 pins Potentiometer was not working anymore. Next Photo shows the inside of this special Philips Stereo Volume Potentiometer after opening. Next I will show the Schematic to explain how this repair will be a succes. And buying a new Potentiometer won’t be necessary anymore – if you could buy one – when you repair the 7 pins Potentiometer just like I did. Notice the scratched carbon layers in the top of the first Photo. In the Potentiometer the middle 3 carbon layers were cut from the outer pins 3 to 5.
Above schematic of the AZ1009 practically uses the identical Potentiometer circuit as the AZ1005 uses. It also shows that it will be very difficult to even replace it by another standard Stereo Potmeter because also the extra Boombox ButtonSwitch is attached to it. And it all won’t work without this special Philips 7 pins Potentiometer! (The AZ1005 numbering is a little different though).
As can be seen on previous Photos there are 7 Potentiometer pins, 4 Carbon resistor tracks, PLUS 1 green track. The next picture shows this more clearly (Component Top View):
I understood that replacing the Potentiometer wasn’t going to be possible, just as replacing it by any other Standard stereo Potentiometer would not be possible either. It just wouldn’t fit, neither work!
So there was only one possible solution: Fixing the original Potentiometer. I tried to solder the 3 cutted connections against my better judgement. Without any luck of course. The solder just would not stick and either be flatten enough probably. I also tried SMD solder paste, but that idea was no good either. I had left some very old Silver Glue. But when I fetched it from my Refrigerator (where I also stack my Super Glue) it was completely hardened and stiff.
But I hated to buy new Silver Glue because they all dry out after a few months, and it was not exactly cheap either. Because I knew I had some acetone in my kitchen, I filled the very small Silver Glue container with it to see if I could make the Silver Fluid and usable again. While shaking the substance a couple of times to activate the mixing. To my satisfaction the Silver Glue after a while became like new again! (I think that many people do throw it away thinking it won’t be any good anymore. So this is a very good tip for anyone that sometimes needs Silver Glue! It IS RE-USABLE. Even the silvery Glue parts that are removed again can be put back into the little Glue container and be re-used too!). You just need some Acetone.
On next 2 Photo is all what you need to successfully repair almost any broken Potentiometer etc.
Next method describes the first action I tried that failed. Next I will explain what method really worked almost immediately:
DO NOT try endlessly to bring on the Silver onto the cut by dipping a needle or small screwdriver by trying to glue the very thin cut Tracks this way. It was thoughtful but just didn’t have the wanted result! If you do succeed in bringing on the right amount of Silver it makes a bad connection somehow with a too high resistance. And doesn’t get Flatten enough in the process either.
DO THIS! : Just put a right amount of a bigger drop onto all cut tracks together and it will not only look very Silvery and flat immediately (in this case all 3 Tracks to pins 3, 4 and 5!), but also sticks much better too! Within a couple of minutes you’ll notice that the connection is almost instantly. Finally start with carefully scraping the unwanted Silver glue short circuits between the Carbon resistors from the inside of the Potentiometer. This way the Silver Glue not only dries much faster and sticks better, but also makes a much more thrust worthy and very good low Ohmic connection inside.
I tried it the careful dosing way before but after about 30 minutes of effortless tries I chose the second previously mentioned method with fantastic result.
Above Photo again shows what was the problem inside this special Philips Potentiometer. Tracks 3,4,and 5 are successfully repaired and as new again with only a very small amount of SilverGlue.
Here I also will give the measured carbon resistors inside the given 7 pins Stereo Potentiometer (in the AZ1005). The outer Green Loop was about 56.5Kohm. I will mention it in short form by using the Letters from the Drawing previously given: A+F => 67.5 KOhm, A+B => 120KOhm, B+F => 51.6 KOhm,
C+E => 0 Ohm, Circle D => 0 Ohm, B + E => 105 KOhm, B+D => 71 KOhm. And A to H correspond accordingly with Potentiometer Pins 6,5,4,3,2,7, and 1.
Previously also 2 final Photos of the Position of the special 7 Pins Stereo Potentiometer on the AZ1005 Power and Amplifier Board (Component and Solderside).
What could be the reason that the 3 Carbon tracks were cut? It looked like they were cut by the Potentiometer runner contacts itself that maybe had been rotated too far through its end-stops. (being both at Minimum and Maximum Volume).
But what I do know is that this article is worth every penny for any situation like the one given.
Because something that I wasn’t sure of, was a great success afterwards. And also learned me to reactivate my old Silver Glue for any next Fix!
I think it was an enjoyable and very useful article if you need to Silver Glue in order to repair certain components.
I hope until a next very successful repair.
Albert van Bemmelen, Weert, The Netherlands.
Please give a support by clicking on the social buttons below. Your feedback on the post is welcome. Please leave it in the comments.
P.S- If you enjoyed reading this, click here to subscribe to my blog (free subscription). That way, you’ll never miss a post. You can also forward this website link to your friends and colleagues-thanks!
Note: You can read his previous repair article in the below link:
https://www.jestineyong.com/high-power-atx-410-212-by-sirtec-repaired/
(47)Dislikes
(1)






Robert Calk
May 23, 2016 at 5:31 pm
That's Albert. I don't remember ever hearing of silver glue.
albert van bemmelen
May 24, 2016 at 12:00 am
The Silver Glue I used in my article was a few years old Robert. And was bought here in The Netherlands. And quite expensive. The Silver Glue they today sell on Ebay or Aliexpress is packed in a different container. And is I think a lot cheaper? But never tried those yet. See for instance: http://www.amazon.com/gp/offer-listing/B00HNHUZ08/ref=dp_olp_new?ie=UTF8&condition=new
Robert Calk
May 24, 2016 at 4:52 pm
Thanks Albert. I meant thanks and not that's in the first comment also.
Yogesh Panchal
May 23, 2016 at 5:46 pm
Well done! Albert.
suranga bandara, Suranga Electronics
May 23, 2016 at 6:59 pm
hi.. Mr-Albert,
you have done a Very Nice Repair Work !
and Thanks for Your All Repair Details.
Parasuraman S
May 23, 2016 at 10:33 pm
VOW! VOW! VOW! There is no end to your technical analytic skills and solutions! Hat's Off! Very useful info, indeed!